版本要求:PVE 8.x 及以上
适用场景:虚拟机系统更新、测试新配置、故障回滚
核心原则:快照≠备份!仅适合短期应急使用
一、基础概念解析
1.1 快照与还原点的定义区别
- 快照:像游戏存档点,记录虚拟机当前状态(内存+磁盘)
- 还原点:类似时光机备份,仅保留磁盘状态
从技术角度区别二者差异:
| 特性 | 快照 | 还原点 |
|---|---|---|
| 捕获内容 | 内存状态 + 磁盘数据 | 仅磁盘数据 |
| 恢复速度 | 秒级 | 分钟级 |
| 存储占用 | 高 | 中等 |
☆快照与还原点结构示意图(带箭头流向)

1.2 二者实际应用场景对比
| 场景类型 | 快照 | 还原点 | 选择建议 |
|---|---|---|---|
| 系统更新 | |||
| 系统补丁安装 | ✔️ 适合 | ❌ 不适合 | 快照:可立即回滚,内存状态保留 |
| 驱动程序更新 | ✔️ 适合 | ❌ 不适合 | 快照:故障可秒级恢复 |
| 大版本升级 | ❌ 不适合 | ✔️ 适合 | 还原点:升级时间长,需稳定保存 |
| 配置变更 | |||
| 防火墙规则调整 | ✔️ 适合 | ❌ 不适合 | 快照:需保留网络连接状态 |
| 网卡配置修改 | ✔️ 适合 | ❌ 不适合 | 快照:可保留路由表缓存 |
| 核心服务迁移 | ❌ 不适合 | ✔️ 适合 | 还原点:涉及存储变更 |
| 维护操作 | |||
| 紧急故障排查 | ✔️ 适合 | ❌ 不适合 | 快照:需即时比对状态 |
| 月度安全更新 | ❌ 不适合 | ✔️ 适合 | 还原点:周期性操作 |
| 性能调优 | ✔️ 适合 | ✔️ 适合 | 都可:根据调优周期选择 |
| 特殊场景 | |||
| 第三方软件测试 | ✔️ 适合 | ❌ 不适合 | 快照:需频繁还原测试 |
| 基准环境保存 | ❌ 不适合 | ✔️ 适合 | 还原点:长期保存基线 |
| 灾备恢复 | ❌ 不适合 | ✔️ 适合 | 还原点:可异地存储 |
选择要点:
- 快照优势:即时性、完整性(含内存)、便捷性
- 还原点优势:稳定性、持久性、存储效率
1.3 KVM快照工作原理
1.3.1 基础存储机制
采用qcow2格式的写入时复制(COW)机制:
- 创建快照时生成差异磁盘文件
- 新数据写入差异文件,原磁盘只读
- 回滚时丢弃差异文件
1.3.2 快照链工作流程

1.3.3 存储结构特点
- 增量存储:仅记录变化的数据块
- 链式结构:快照间形成依赖关系链
- 合并机制:删除中间节点时自动合并
- 资源占用:
- 磁盘空间:与变更数据量成正比
- 内存开销:每个快照点额外2-5MB
⚠️ 性能优化建议:
- 控制快照链长度(≤3层)
- 定期合并老旧快照
- 避免在IO密集期创建快照
二、实战操作指南
2.1 快照管理
Web界面操作:
- 选择虚拟机 → 左侧菜单"快照"
- 点击"创建" → 输入描述(建议包含日期)
- 回滚时选择目标快照 → 点击"回滚"
命令行示例:(可用于批量操作)
# 创建快照 qm snapshot <VMID> <快照名称> --description "更新前状态" # 列出快照 qm listsnapshot <VMID> # 删除快照 qm delsnapshot <VMID> <快照名称>
⚠️ 警告:
- 避免超过3层嵌套快照,可能会影响性能,建议定期清理快照。
- 删除父快照会合并所有子快照,谨慎操作。
2.2 还原点管理
批量操作(以下均为示例,实际操作需根据实际情况修改):
# 批量创建还原点 for vmid in 101 102 103; do qm snapshot $vmid "2023-Upgrade-Baseline" done
存储监控命令:
# 查看快照占用空间 du -sh /var/lib/vz/images/<VMID>/*.qcow2 # 监控存储池使用率 pvesm status
三、虚拟系统管理要点(本节点较为复杂,同时也比较重要,需要结合实际情况进行修改!)
3.1 存储配置黄金法则
3.1.1 存储选型建议
- 必选项:
- 专用SSD存储池(避免与虚拟机共用)
- 支持COW(写入时复制)的文件系统
- RAID卡启用BBU(掉电保护)
- 禁用项:
- NFS/CIFS等网络存储用于快照
- 机械硬盘作为快照存储
- 不支持原子写入的文件系统
3.1.2 ZFS存储池配置
# /etc/pve/storage.cfg 基础配置 ssd: local-zfs path /mnt/ssd_pool content images,iso,vztmpl zfspool ssd_pool sparse true # 启用稀疏分配 compression lz4 # 启用压缩
3.1.3 存储池优化参数
# ZFS性能优化 zfs set atime=off ssd_pool # 关闭访问时间更新 zfs set compression=lz4 ssd_pool # 设置压缩算法 zfs set recordsize=128k ssd_pool # 优化记录大小
3.2 系统性能管理
3.2.1 资源开销评估
- CPU影响:
- 创建快照:5-8%短期峰值
- 运行时开销:2-5%持续负载
- 合并操作:10-15%临时占用
- 内存影响:
- 每个快照点:2-5MB元数据
- 运行时缓存:50-100MB动态分配
- 合并操作:临时需要2倍差异空间
- IO性能影响:
- 写入延迟:增加3-15ms
- 读取延迟:基本无影响
- 合并操作:可能造成IO密集
3.2.2 性能优化策略
3.3 生产环境最佳实践
3.3.1 时间管理
- 快照保留策略:
- 开发环境:≤7天
- 测试环境:≤72小时
- 生产环境:≤24小时
- 特殊场景:按需评估
3.3.2 自动化管理脚本
#!/bin/bash
# 快照自动清理脚本
for vmid in $(qm list | awk '{print $1}' | grep -v VMID); do
# 清理72小时前的快照
snapshots=$(qm listsnapshot $vmid | grep -E "^[0-9]" | awk '{print $1}')
for snap in $snapshots; do
creation_time=$(qm snapshot $vmid $snap --info | grep "creation time" | awk '{print $4}')
if [ $(( $(date +%s) - creation_time )) -gt 259200 ]; then
qm delsnapshot $vmid $snap
fi
done
done
3.3.3 监控告警配置
- 存储空间预警:
- 使用率>80%:警告提醒
- 使用率>90%:紧急告警
- 使用率>95%:自动清理
- 性能监控指标:
- IO延迟超标
- 快照链过长
- 合并操作失败
四、常见问题处理
4.1 快照合并失败
典型报错:Error merging snapshots: storage full
解决步骤:
- 检查存储剩余空间:
df -h - 临时迁移虚拟机到其他存储
- 手动合并:
qm delsnapshot --force <VMID> <快照名>
4.2 误删快照恢复
成功率取决于:
- 是否启用回收站功能
- 存储文件系统类型(ZFS可尝试恢复)
ZFS恢复命令:
zfs list -t snapshot | grep <VMID> zfs rollback <snapshot_name>
五、终极原则:快照≠备份
5.1 快照与备份的本质区别
关键差异对比:
| 维度 | 快照 | 备份 |
|---|---|---|
| 数据完整性 | 依赖原始磁盘 | 独立完整副本 |
| 存储位置 | 同一存储池 | 异地存储 |
| 保留周期 | 天级 | 月/年级 |
| 恢复范围 | 单虚拟机 | 整集群 |
| 灾难恢复 | 无法应对硬件故障 | 完整保护 |
| 性能开销 | 持续影响 | 仅备份时影响 |
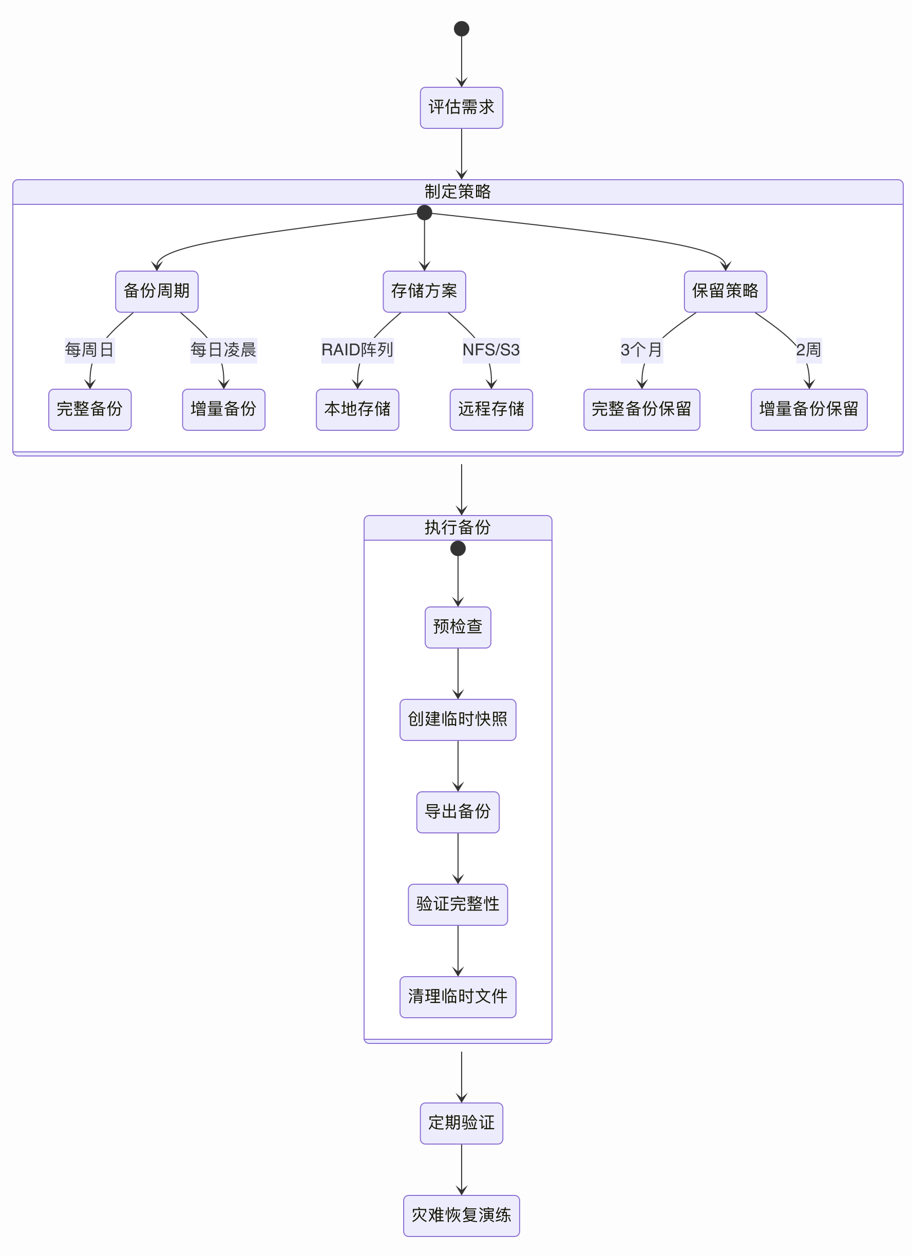
5.2 企业级备份策略

5.3 实用备份命令
1. 完整备份(推荐周末执行)
vzdump <VMID> \
--mode snapshot \
--compress zstd \
--storage BackupPool \
--maxfiles 4 \
--notes "Weekly_Full_Backup"
2. 增量备份(工作日执行)
vzdump <VMID> \
--mode snapshot \
--compress zstd \
--storage BackupPool \
--maxfiles 14 \
--notes "Daily_Incremental" \
--stdexcludes
3. 自动化备份脚本
#!/bin/bash
BACKUP_PATH="/mnt/backup"
DATE=$(date +%Y%m%d)
LOG_FILE="/var/log/pve_backup.log"
# 检查存储空间
if [ $(df -h $BACKUP_PATH | awk 'NR==2 {print $5}' | sed 's/%//') -gt 80 ]; then
echo "Storage space critical!" >> $LOG_FILE
exit 1
fi
# 执行备份
for vmid in $(qm list | awk 'NR>1 {print $1}'); do
vzdump $vmid --mode snapshot --compress zstd --storage BackupPool
if [ $? -eq 0 ]; then
echo "Backup success: VM $vmid" >> $LOG_FILE
else
echo "Backup failed: VM $vmid" >> $LOG_FILE
fi
done
5.4 备份验证与恢复测试
- 定期验证清单:
- 备份文件完整性检查
- 随机抽查还原测试
- 关键服务可用性验证
- 性能基准测试对比
- 恢复流程:
⚠️ 最佳实践建议:
- 采用3-2-1备份策略:3份副本,2种介质,1份异地
- 定期进行恢复演练(至少季度1次)
- 建立备份监控告警机制
- 保持备份文档更新
评论区
评论加载中...